四川成化安全咨询评估有限公司
安评知识
安评知识 您的位置:主页>安评知识>安评知识
HAZOP分析举例
安全文化网 2009-05-08 返回列表

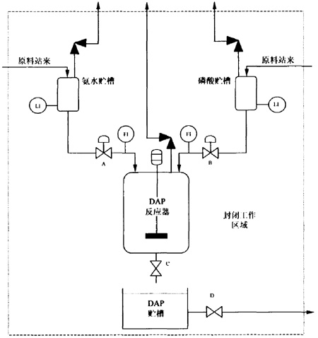
   用HAZOP分析方法对DAP(酞酸二烯丙酯)反应系统进行系统安全分析。DAP工艺流程简图如图1所示。

  将引导词用于工艺参数,对连接DAP反应器的磷酸溶液进料管线进行分析。

  分析节点:连接DAP反应器的磷酸溶液进料管线

  设计工艺指标:磷酸以某规定流量进入DAP反应器

  引导词:空白

  工艺参数:流量

  偏差:空白十流量=无流量

 

图1  DAP工艺流程简图

  后果:

  ① 反应器中氨过量,导致……

  ② 未反应的氨进入DAP贮槽,结果是……

  ③ 未反应的氨从DAP贮槽中逸出到封闭的工作区域

  ④ 损失DAP产品

  原因:

  ① 磷酸贮槽中无原料

  ② 流量指示器/控制器因故障显示值高

  ③ 操作人员将流量控制器设置过低

  ④ 磷酸流量控制阀因故障关闭

  ⑤ 管道堵塞

  ⑥ 管道泄漏或破裂

  安全保护:定期维护阀门B

  建议措施:

  ① 考虑安装当进入反应器的磷酸流量低时报警/停车系统

  ② 保证定时检查和维护阀门B

  ③ 考虑使用DAP封闭贮槽,并连接洗涤系统

  对该过程的其他节点用“引导词+工艺参数”的分析结果记录到HAZOP分析表中。表1是HAZOP分析结果示例。

表1  DAP工艺过程HAZOP分析结果表(部分)

  分析人员:HAZOP分析组   图纸号:97-OBP-57100

  会议日期:10/10/2005     版本号:3

序号

偏差

原因

后果

安全保护

建议措施

1.0 容器 - 液氨贮槽,在环境温度和压力下进料,如图9-3

1.1

高液位

氨站来液氨量太大,液氨贮槽无足够容积

氨贮槽液位指示器因故障显示液位低

氨可能释放到大气中

贮槽上装有液位显示器

氨贮相上装有安全阀

检查氨站来液氨量以保证液氨贮槽有足够容积

考虑将安全阀排出的氨气送入洗涤器

考虑在氨贮槽上安装独立的高液位报替器

  分析人员:HAZOP分析组   图纸号:97-OBP-57100

  会议日期:10/10/2005     版本号:3

序号

偏差

原因

后果

安全保护

建议措施

2.0管线 氨送入DAP反应器的管线,进入反应器的氨流量为x kmol/h,压力z Pa

2.1

高流量

氨进料管线上的控制阀A因故障打开

流量指示器因故障显示流量低

操作人员设置的氨流量太高

未反应的氨带到DAP贮槽并释放到工作区域

定时维护阀门A

氨检侧器和报警器

考虑增加液氨进入反应器流量高时的报警/停车系统

确保定时维护和检查阀门A

在工作区域确保通风良好,或者使用封闭的TAP

  分析人员:HAZOP分析组   图纸号:97-OBP-57100

  会议日期:10/10/2005     版本号:3

序号

偏差

原因

后果

安全保护

建议措施

2.9

泄漏

腐蚀

磨蚀

外来破坏

密封故障

维护失误

少量的氨连续泄漏到封闭的工作区城

定期对管线进行维护

操作人员定期检查DAP工艺区域

在工作区城保证通风良好

  析人员:HAZOP分析组     图纸号:97-OBP-57100

  会议日期:10/10/2005       版本号:3

序号

偏差

原因

后果

安全保护

建议措施

6.0管线 - DAP反应器到DAP贮槽的输出管线。产品流量 y kmol/h,压力x Pa

6.3

逆或反向流动

无可靠原因

无严重后果

 

 

  分析人员:HAZOP分析组     图纸号:97-OBP-57100

  会议日期:10/10/2005      版本号:3

序号

偏差

原因

后果

安全保护

建议措施

3.0容器 磷酸溶液贮槽,酸在环境温度和压力下进料(图9-3

3.7

磷酸浓度低

供应商供给的磷酸浓度低

送入进料贮槽的磷酸有误

未反应的氨带入DAP贮槽并释放到封闭的工作区域

【责任编辑:程华】
二维码
四川成化安全咨询评估有限公司 电话:028-86522278 86522212 传真:028-86522227 邮箱:chenghua_ap@163.com 地址:成都市青羊区上池北街2号农资大厦11楼
版权所有 © 四川成化安全咨询评估有限公司 all rights reserved    蜀ICP备14023622号-1    川公网安备 51010402000785号  XML地图