四川成化安全咨询评估有限公司
安评知识
安评知识 您的位置:主页>安评知识>安评知识
安全检查表(SCL)基本知识
安全文化网 2011-03-24 返回列表

  一、安全检查表(SCL)

  (一)定义

  为检查某一系统(工程、装置等)中的不安全因素,把系统加以剖析,、查出各层次的不安全囚素,事先将要检查的项目以提问方式编制成表,以便进行系统检查,这种表叫做安全检查表。编制安全检查表的主要依据是:

  1.有关标准、规程、规范及规定;

  2.同类企业安全管理经验及国内外事故案例;

  3.通过系统安全分析确定的危险部位及防范措施;

  4.有关技术资料。

  (二)安全检查表的优点

  1.能够事先编制,故可有充分的时间组织有经验的人员来编写,做到系统化、完整化,不致于漏掉能导致危险的关键因素。’

  2.可以根据规定的标准、规范和法规检查遵守的情况,提出准确的评价。

  3.表的应用方式是有问有答,给人的印象深刻,能起到安全教育的作用。表内还可注明改进措施的要求,隔一段时间后重新检查改进情况。

  4.简明易懂,容易掌握。

  (三)安全检查表的分类

  安全检查表的分类方法可以有许多种,如可按基本类型分类,可按检查内容分类,也可按使用场合分类。

  目前,安全检查表有3种类型:定性检查表、半定量检查表和否决型检查表。定性安全检查表是列出检查要点逐项检查,检查结果以“对”“否”表示,检查结果不能量化。半定量检查表是给每个检查要点赋以分值,检查结果以总分表示,有了量的概念,这样,不同的检查对象也可以相互比较;但缺点是检查要点的准确赋值比较困难,我国原化工部1990、1991、1992年安全检查表以及《中国石油化工总公司石化企业安全性综合评价办法》中的检查表即为此种类型。否决型检查表是给一些特别重要的检查要点作出标记,这些检查要点如不满足,检查结果视为不合格,这样可以做到重点突出,我国的GB 13548---92《光气及光气化产品生产装置安全评价通则》中的安全检查表即属此类。

  在检查表的每个提问后面也可以设备注栏,说明存在的问题及拟采取的改进措施等。每个检查表应注明检查时间、检查者、直接负责人等,以便分清责任。

  由于安全检查的目的、对象不同,检查的内容也有所区别,因而应根据需要制定不同的检查表。

  安全检查表可适用于工程、系统的各个阶段。安全检查表可以评价物质、设备和工艺,常用于专门设计的评价。安全检查表法也能用在新工艺(装置)的早期开发阶段,判定和估测危险,还可以对已经运行多年的在役(装置)的危险进行检查。安全检查表通常用于安全验收评价、安全现状评价、专项安全评价,而很少推荐用于安全预评价。

  (四)应用示例

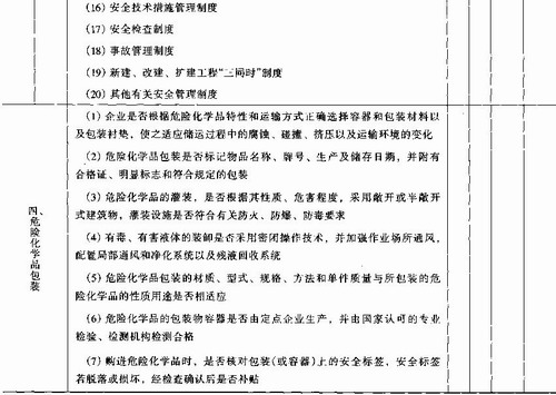
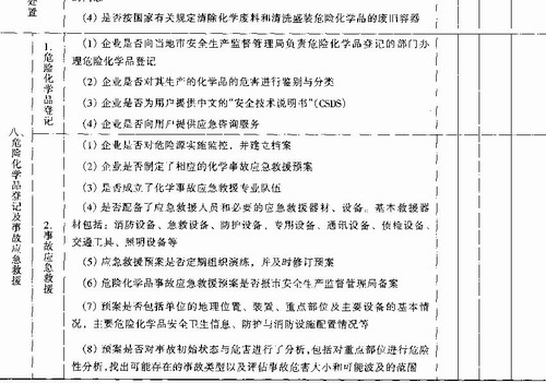
  例1生产、储存和使用危险化学品企业安全检查表

  依据我国《中华人民共和国安全生产法》、《中华人民共和国劳动法》、《危险化学品安全管理条例》、《石油化工企业设计防火规范》CB 50160-92(1999年版)等法律、法规、标准,并结合企业实际生产情况,从危险化学品安全生产、储存、使用与管理等方面,编制安全检查表,检查企业的安全状况。表中检查结果以“是”、“否”、“部分符合”来表达,具体见表9—6。

 

【责任编辑:程华】
二维码
四川成化安全咨询评估有限公司 电话:028-86522278 86522212 传真:028-86522227 邮箱:chenghua_ap@163.com 地址:成都市青羊区上池北街2号农资大厦11楼
版权所有 © 四川成化安全咨询评估有限公司 all rights reserved    蜀ICP备14023622号-1    川公网安备 51010402000785号  XML地图